网站首页
协会简介
协会概述
协会章程
协会领导
协会账号
会费标准
联系我们
行业党建
行业党建
行业要闻
要闻报道
协会动态
会员服务
信用评价
协会会员
会员风采
信息服务
机构备案
报告备案
继续教育
综合服务平台
专业服务
专业研究
专业案例
专业书籍
考试与教育
考试通知
考试大纲
继续教育通知
互动交流
常见问题
投诉受理
您当前所在位置:
主页
>
通知
通知
陕西省自然资源厅办公室关于开展全省土地估价机构备案函集中清理检查工作的通知
浏览量:1291
发表时间:2025-03-31 16:53
附件下载
附件1土地估价机构自查自纠情况表.docx
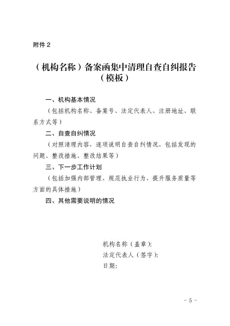
附件2备案函集中清理自查自纠报告(模板).docx
上一篇:
陕西省土地估价师与土地登记代理人协会关于2025年度会费缴纳的通知
下一篇:
关于召开全省土地估价机构负责人座谈会的通知
Copyright ©2025
主办单位:陕西省土地估价师与土地登记代理人协会
陕ICP备2021014104号-1
陕公网安备 61019002002072号
邮编:710075
EMAIL:shanxigujia@163.com
地址:西安市科技路33号高新国际商务中心18层1806A室
🚧
新版网站试运行公告
尊敬的用户,我们的新版网站目前正在试运行中,部分功能可能还在优化完善。如发现任何问题或有改进建议,请及时联系我们,感谢您的支持与理解!
反馈邮箱:
shanxigujia@163.com
联系电话:
029-88717327
7天内不再显示
×